- 索引号
- 115000000092759914/2024-00513
- 主题分类
- 民政(社会管理)
- 体裁分类
- 其他
- 发布机构
- 91国产
- 成文日期
- 2024-03-14
- 发布日期
- 2024-03-29
- 标题
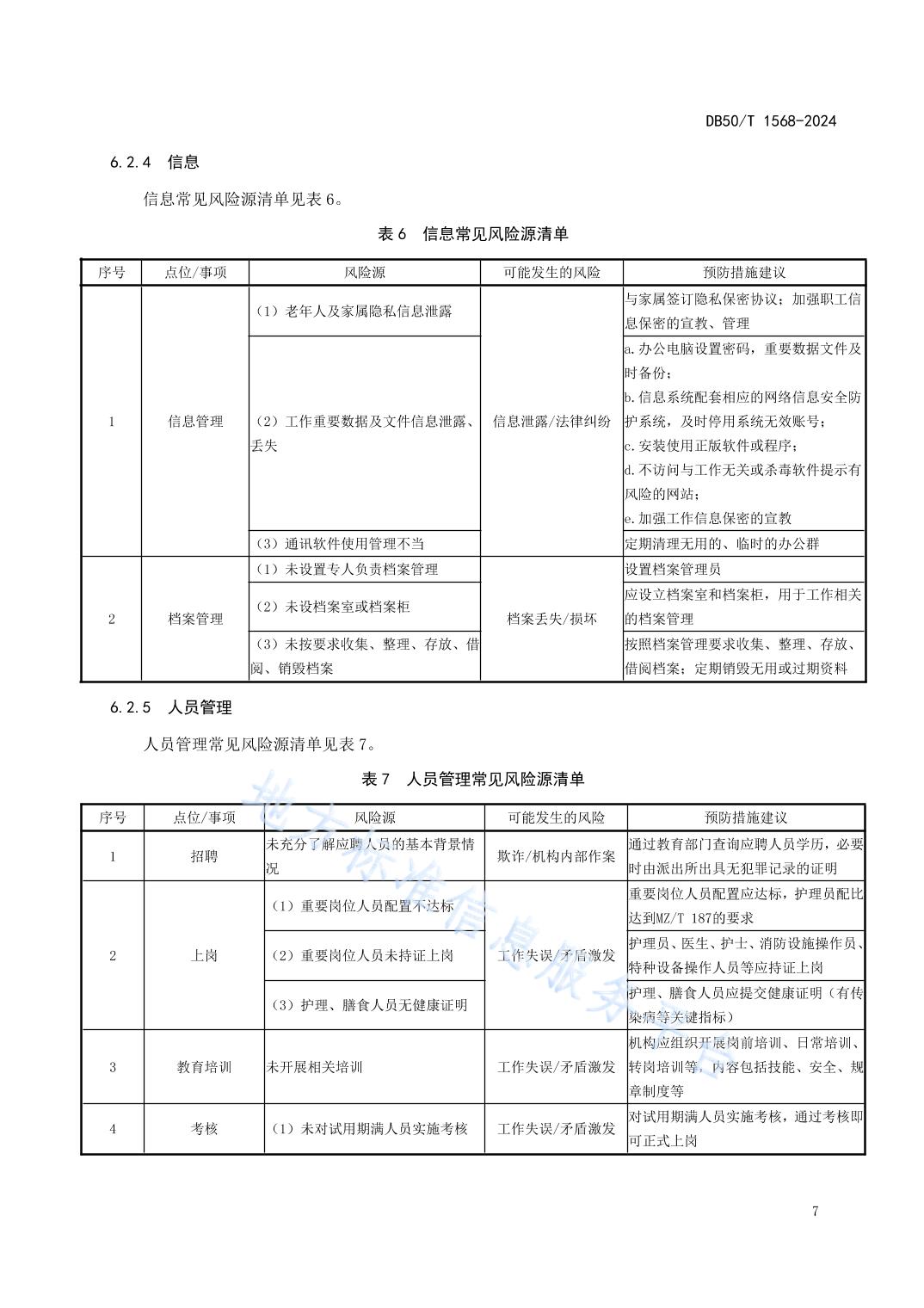
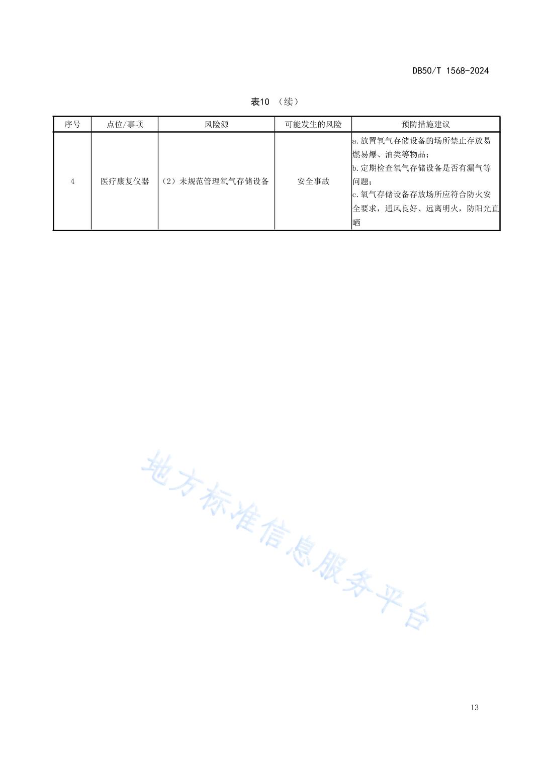
- DB50/T 1568-2024 养老机构常见风险源识别规范
- 发文字号
- DB50/T 1568-2024
- 有 效 性
DB50/T 1568-2024 养老机构常见风险源识别规范
日期:2024-03-29
来源:91国产
字 号:大中小
DB50/T 1568-2024 养老机构常见风险源识别规范_91国产

















