91国产
中国政府网
重庆市人民政府网
登录
注册
注销
繁體版
无障碍
适老版
智能机器人
支持IPV6
91国产
政务公开
政务服务
互动交流
数说民政
您当前的位置:
91国产
/
政务公开
/
地方标准
索引号
115000000092759914/2024-00514
主题分类
其他
体裁分类
其他
发布机构
91国产
成文日期
2024-01-15
发布日期
2024-02-08
标题
DB 50/T 1555-2024 养老机构膳食服务规范
发文字号
DB 50/T 1555-2024
有 效 性
DB 50/T 1555-2024 养老机构膳食服务规范
日期:2024-02-08
来源:91国产
字 号:
大
中
小
DB 50/T 1555-2024 养老机构膳食服务规范_91国产
附件下载
养老机构膳食服务规范.pdf
13521650
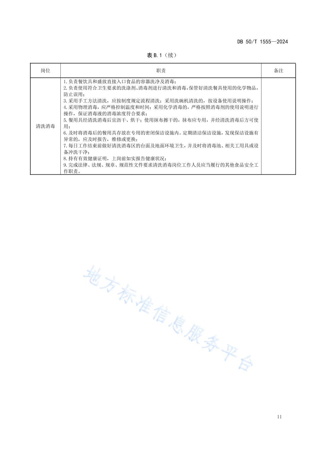
DB 50/T 1555-2024 养老机构膳食服务规范
110566
地方标准
2024-02-08