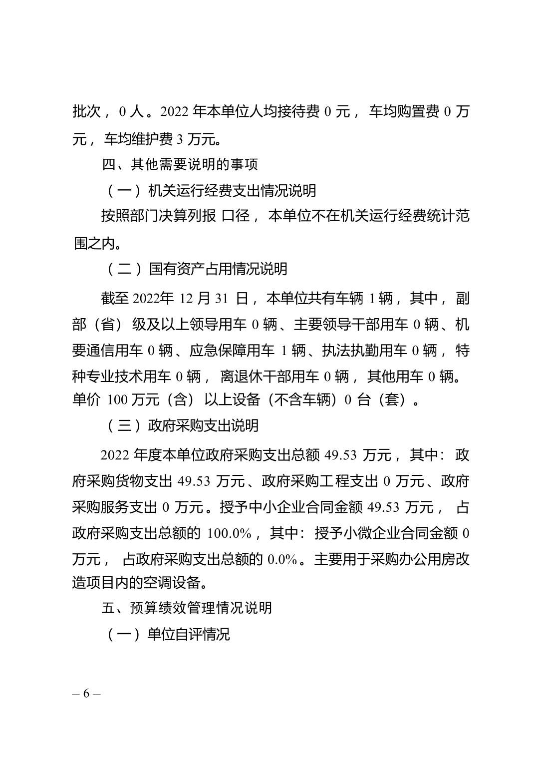
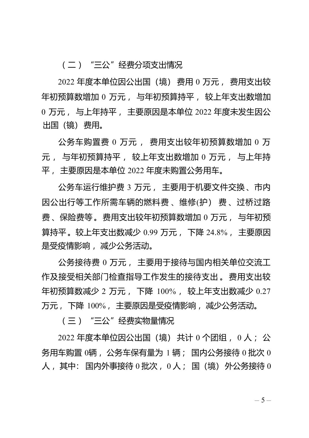
91国产
中国政府网
重庆市人民政府网
登录
注册
注销
繁體版
无障碍
适老版
智能机器人
支持IPV6
91国产
政务公开
政务服务
互动交流
数说民政
您当前的位置:
91国产
/
政务公开
/
法定主动公开内容
/
预算/决算
/
决算公开
索引号
115000000092759914/2023-00369
主题分类
民政、乡村振兴、救灾
体裁分类
财政预算、决算
发布机构
91国产
成文日期
2023-08-22
发布日期
2023-08-22
标题
重庆市福利指导中心2022年部门决算
发文字号
有 效 性
重庆市福利指导中心2022年部门决算
日期:2023-08-22
来源:91国产
字 号:
大
中
小
12261790
重庆市福利指导中心2022年部门决算
164790
决算公开
2023-08-22